

日前,北京市促进科技成果转化议事协调联席会办公室编制的《科技成果转化工作操作指南》(简称“操作指南”)正式对外发布,该操作指南将为政府设立的研发机构、高等院校、医疗卫生机构成果转化管理机构和科研人员开展科技成果转移转化工作提供参考和指引。
为进一步加快《中华人民共和国促进科技成果转化法》(以下简称《转化法》)和《北京市促进科技成果转化条例》(以下简称《条例》)等法规政策的落地,在北京推进科技创新中心建设办公室和北京市全面深化改革委员会科技体制改革专项小组框架下,建立了市级层面促进科技成果转化议事协调联席会,联席会办公室设在北京市科委、中关村管委会。针对高校院所和科研人员普遍关心的职务科技成果转化、仪器设备管理等方面的问题,联席会办公室系统梳理了国家及北京市各部门的相关政策,编制该“操作指南”。
同时,为更好地总结、固化和推广各方面贯彻落实《转化法》《条例》的改革经验和实践成果,联席会办公室还整理了在京研发机构、高校院所、医疗卫生机构、创新型企业、专业服务机构,以及相关区推动科技成果转化的首批典型案例31个,深入总结了各机构在破解难点、堵点问题上的典型做法、取得成效及经验启示,部分案例为《条例》实施后的“首例”案例。
结合实际,问题导向
在操作指南编制过程中,联席会办公室注重结合实际,突出问题导向。
突出问题导向。重点针对高等院校、研究机构和医疗卫生机构在开展科技成果转化过程中遇到的“不敢转”、“不会用”“不能做”三个方面的问题,梳理散落于科技、教育、卫生、国资、财政等多个部门的多个政策文件,集中对科技成果转化相关事项办理流程、办理政策依据、办理时限、受理部门等关键问题进行详细介绍。
注重结合实际。操作指南高度注重实用性,在编制过程中,多次到不同类型的高校院所、医疗卫生机构深入调研,详细了解各单位在开展科技成果转化实践工作中存在的困惑和典型做法,梳理和优化相关事项办理流程。
力求简洁明了。操作指南采用图表形式列明各事项办理步骤,对于关键概念通过注释形式加以解释,使科技成果转化各项流程清晰可视,方便成果转化人员、科研人员使用。
注重实操,强化指导
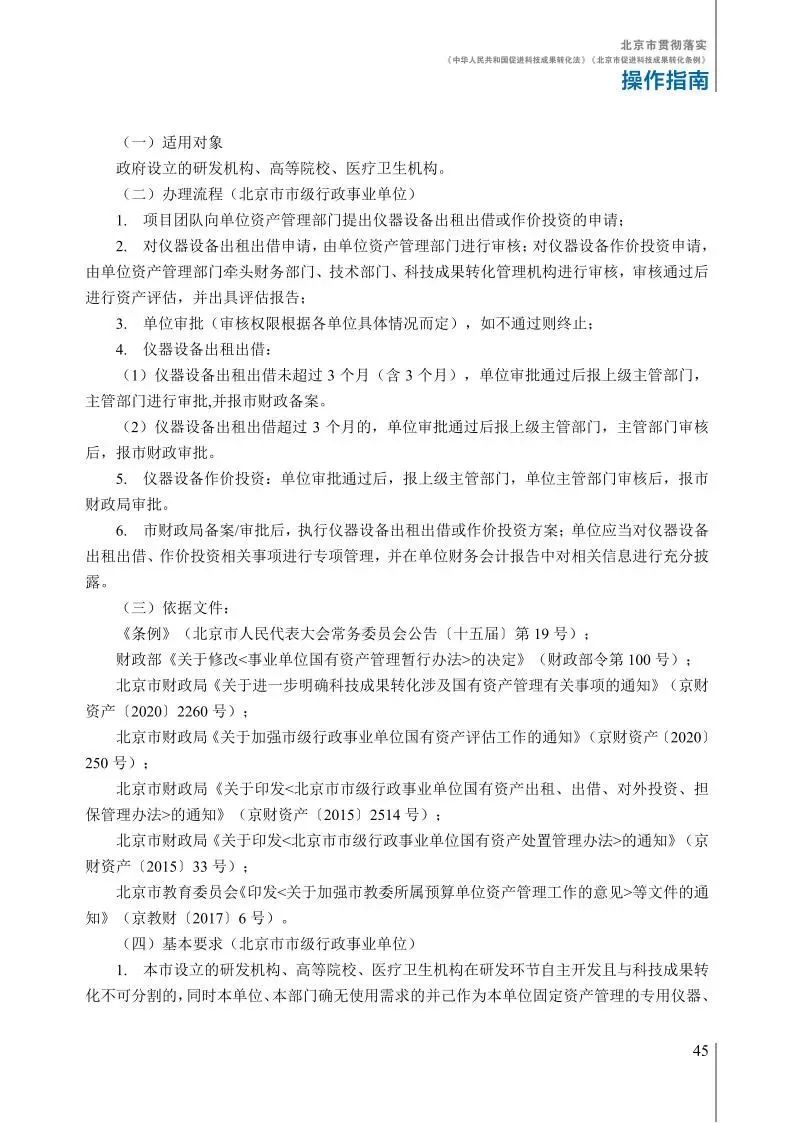
操作指南涉及职务科技成果批露、赋权、许可转让、作价投资、转化收益分配、挂牌交易、科研人员自行实施职务科技成果转化,以及成果作价投资资产亏损核销、技术许可办公室建设等14项科技成果转化相关工作事项。职务科技成果披露办事指南包括单位内部登记和科技成果信息汇交两点。其中单位内部登记要求科研人员主动、及时向所在单位进行职务科技成果披露,目的是从源头上加强对科技创新成果的管理与服务;科技成果信息汇交要求利用本市财政资金设立的科技项目的承担单位,将项目形成的科技成果和相关知识产权信息汇交到北京市科技成果信息系统,目的是向社会公布并提供科技成果信息查询、筛选等公益服务。
围绕职务科技成果转化方式,操作指南梳理了职务科技成果许可/转让、作价投资、科研人员自行实施职务科技成果转化三种常见的职务科技成果转化方式。此外,操作指南就关联交易、国有产权登记等重点问题进行了进一步阐述,对各单位可以自行制定配套措施的流程环节进行了提示。
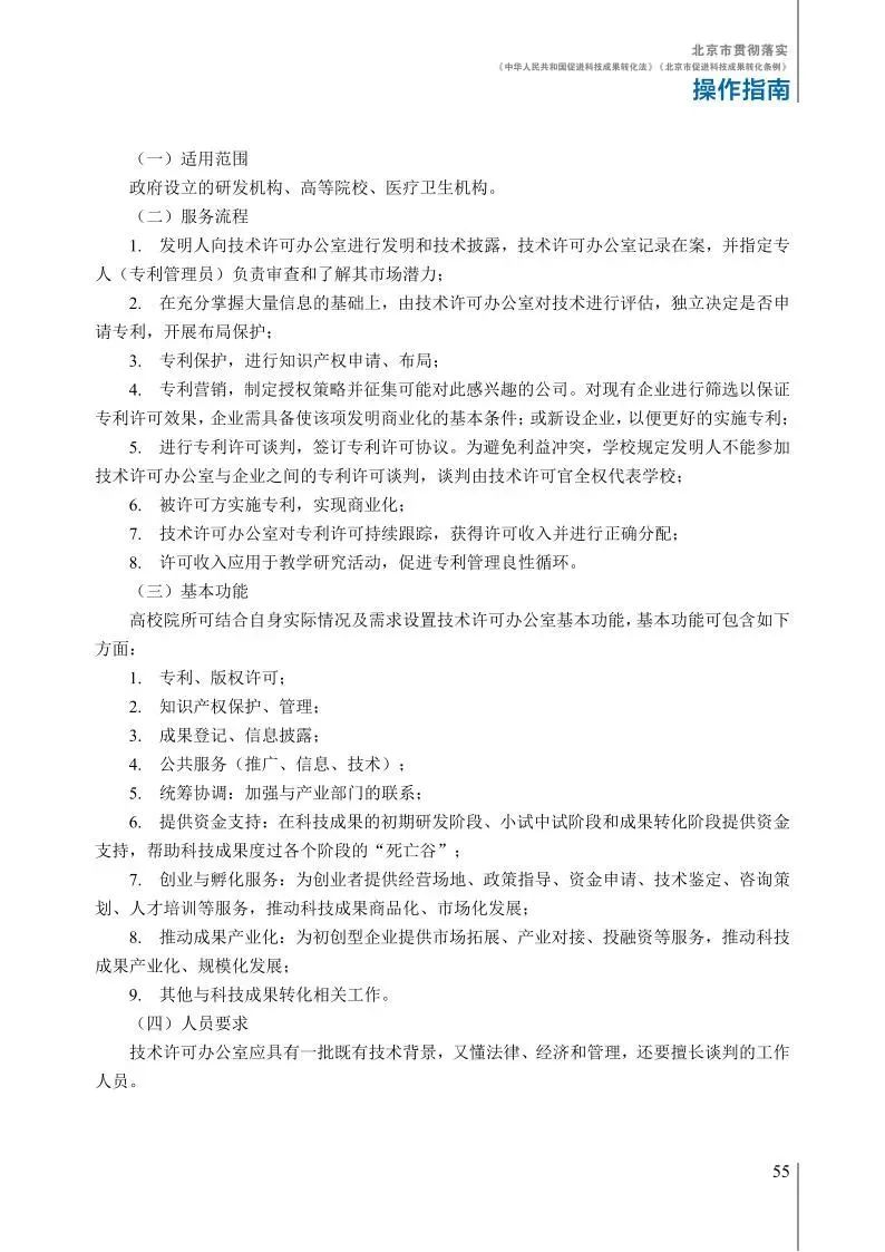
在技术许可办公室建设及运营方面,操作指南在大量研究国外技术许可办公室的基础上,结合调研在京高等院校了解到的实际情况,进行梳理总结,从功能设置、服务流程、人员构成三大维度,提出建设及运营指导建议。技术许可办公室包括专利、版权许可,知识产权保护、管理,成果登记、披露等8个主要功能;包括负责人,技术经理人、技术经纪人,专利代理人、专利管理员等7类主要人员;服务流程包括发明披露、评估、专利保护等环节。
赋权改革,提升效率
近年来,赋予科研人员职务科技成果所有权和长期使用权,成为业界热议的焦点。针对部分单位对相关政策不甚了解,操作流程缺失,无法落实《条例》关于科技成果赋权的问题,操作指南参考北京积水潭医院、北京工业大学等单位开展赋予科研人员职务科技成果所有权/长期使用权的经验,并征求相关高校院所意见,形成赋权流程,为各机构落实职务科技成果赋权时提供参考。
在职务科技成果转化收益分配方面,针对科技成果转化实际操作过程中担任领导职务的科研人员,对于成果转化应得收益存在“难兑现”和“怕追责”的顾虑,操作指南借鉴北京交通大学开展成果转化收益分配实践经验,采用图表形式介绍六类人员获取成果转化收益的形式。同时,操作指南对成果转化收益可获得税收方面的优惠也进行了梳理,力争让科研人员切实享受到政策红利。
在成果作价投资资产亏损核销方面,部分单位领导对于履行勤勉尽责义务后仍发生的与政策预期不一致的资产处理存在担忧。操作指南针对在勤勉尽责前提下投资亏损核算进行说明,并通过问答形式对勤勉尽责义务、民主决策、信息公示等单位领导较为关心的问题加以解释,明确强调以科技成果对外投资实施转化活动,已经履行勤勉尽责义务且没有牟取非法利益仍发生投资亏损的,经单位主管部门审核后,不纳入单位国有资产对外投资保值增值考核范围,由财政部门按照相关规定予以资产处理。
操作指南还就职务科技成果挂牌交易,科研人员离岗创业,与科技成果直接相关的仪器设备出租出借、作价投资,中关村国家自主创新示范区特定区域技术转让企业所得税试点政策等科技成果转化有关的事项进行了梳理总结,为各单位开展成果转化工作提供全面指导与服务。
北京市贯彻落实
《中华人民共和国促进科技成果转化法》
《北京市促进科技成果转化条例》
操作指南(全文)


























.







































来源:众联共创医械转化服务平台
声明:转载的目的在于传递及分享更多信息,如涉及侵权,请及时联系我们,谢谢!
医工融合创新中心编辑:蒋琴(实习生)
医工融合创新中心审核:朱宗达
欢迎关注医工融合创新中心公众号,一起探讨学习交流。

