
医疗卫生机构大量临床经验、技术储备、患者需求、市场实际等,蕴藏和产生了大量可转化的创新创意、科技成果。与高校院所相比,医疗卫生机构科技成果具有明显的行业特殊性和复杂性,制度体系建设与转化服务能力还有待进一步提升。我国2015年新修订了《促进科技成果转化法》,对大学和科研院所科技成果转化进行了充分赋权,但当时并未将医疗机构纳入其中。
截至目前,北京、上海等地已经陆续出台相关政策对医疗机构进行补充赋权,例如,北京市科学技术委员会、中关村科技园区管理委员会等5部门印发《关于开展中关村国家自主创新示范区核心区高等院校、科研机构和医疗卫生机构职务科技成果转化管理改革试点实施方案》,上海市科委、上海市卫生健康委等八部门联合印发《上海市促进医疗卫生机构科技成果转化操作细则》对医疗卫生机构落实科技成果转化政策、高效开展科技成果转化,提出了操作指引。
什么是医疗器械科技成果转化?
医疗器械科技创新成果转化是指将医疗器械领域的科技创新成果转化为实际产品或解决方案,以满足医疗需求和改善医疗服务质量的过程。这一过程包括从医疗机构、科研机构、企业或个人中孵化出医疗器械科技创新成果,进行验证、试验和申报等环节,并最终将成果推向市场,供医疗机构和患者使用。
其中科技创新成果指在医疗器械领域进行的科技创新活动所产生的成果,可以是新技术、新产品、新材料等;且需要转化为具体的产品或解决方案,能够被市场接受并应用于医疗实践中;还应该紧密结合医疗需求,解决现实中的医疗问题,提供创新的解决方案;最终提高医疗服务的质量和效率,改善患者的治疗体验和结果。
医疗器械科技创新成果转化是推动医疗器械行业发展和医疗水平提高的关键环节,对于促进医疗领域的创新和进步具有重要作用。通过将科技创新与实际应用相结合,可以为医疗机构提供更多先进的设备和解决方案,为患者提供更好的医疗服务和治疗效果。
医疗机构如何推动医疗器械科技成果转化?
医疗机构应将科技转化成果成熟度、转化率、市场等方面纳入医疗机构绩效考核,将临床试验和成果转化作为医务人员高级职称评定的重要依据,健全收益分配制度。积极落实相关政策,就资源共享、成果登记、转化交易等问题制定明确的规章制度及管理流程,建立内控制度,严格项目内部审查,对项目论证、可行性研究、转化评估、执行和后续管理阶段实行全过程监督,落实责任主体。
医疗机构发挥“医-研-产-用”的一体化作用,落实科技创新和成果转化政策“最后一公里”,组建专业化成果转化机构和人才队伍,聘任熟悉科研业务和成果管理的复合型人才,组织开展医疗机构与高校、科研院所和企业创新主体,以及中介等科技创新转化服务平台进行对接,负责信息传播、研发与产品对接、资金融通等科技成果转化环节;培育科研和临床应用能力人才,提升研究人员参与转化工作的主体意愿和认识,鼓励对产品型科技成果(药品、器材)进行临床试验,对技术型研究(新疗法、新政策)进行应用推广。
推动医疗机构科技创新和成果转化,有利于保障人民健康,有利于生物医药产业发展,有利于科技创新事业。
医疗机构可以借助相关平台机构进行医疗器械成果转化:
(1)创新孵化器和加速器:创新孵化器和加速器是专门为创新项目提供支持和资源的机构。医疗机构可以与这些机构合作,通过他们提供的资金、导师指导、市场渠道等资源,推动医疗器械成果的转化。创新孵化器和加速器通常会组织创业竞赛、创业训练营等活动,提供创业者交流和学习的平台。
中关村水木医疗CDMO平台——水木金昇

(2)技术转移机构:技术转移机构是专门负责技术转移和技术许可的机构。医疗机构可以将自己的医疗器械成果进行技术转移,与技术转移机构合作,进行技术许可或技术转让。技术转移机构可以帮助医疗机构与潜在投资者、制造商和市场合作伙伴进行对接,促进医疗器械成果的商业化。
(3)产业园区和科技城:产业园区和科技城是集聚创新资源和企业的地区。医疗机构可以选择在产业园区或科技城设立研发和转化中心,与其他企业、高校和科研机构进行合作。在这些园区中,医疗机构可以获得更多的创新支持和资源,并与其他相关企业密切合作,推动医疗器械成果的转化。
(4)创业投资机构:创业投资机构是专门为初创企业提供资金支持的机构。医疗机构可以寻找创业投资机构合作,通过他们提供的投资资金,促进医疗器械成果的商业化。创业投资机构通常会对项目进行评估和尽职调查,选择有潜力的医疗器械成果进行投资,并提供经验和网络资源支持。
(5)专业平台和社交网络:利用专业平台和社交网络,医疗机构可以与其他医疗专业人士、创业者和投资者进行交流和合作。例如,参加行业研讨会、展览会,加入相关的专业组织和社群,通过线上线下的交流活动,扩大自己的人脉圈和合作机会。
通过与相关平台机构的合作,医疗机构可以获得更多的资源和支持,推动医疗器械成果的转化和商业化。同时,还可以借助平台机构的专业知识和网络,提高项目的可见度和市场竞争力。
什么是医疗器械科技成果技术创新就绪度评价?
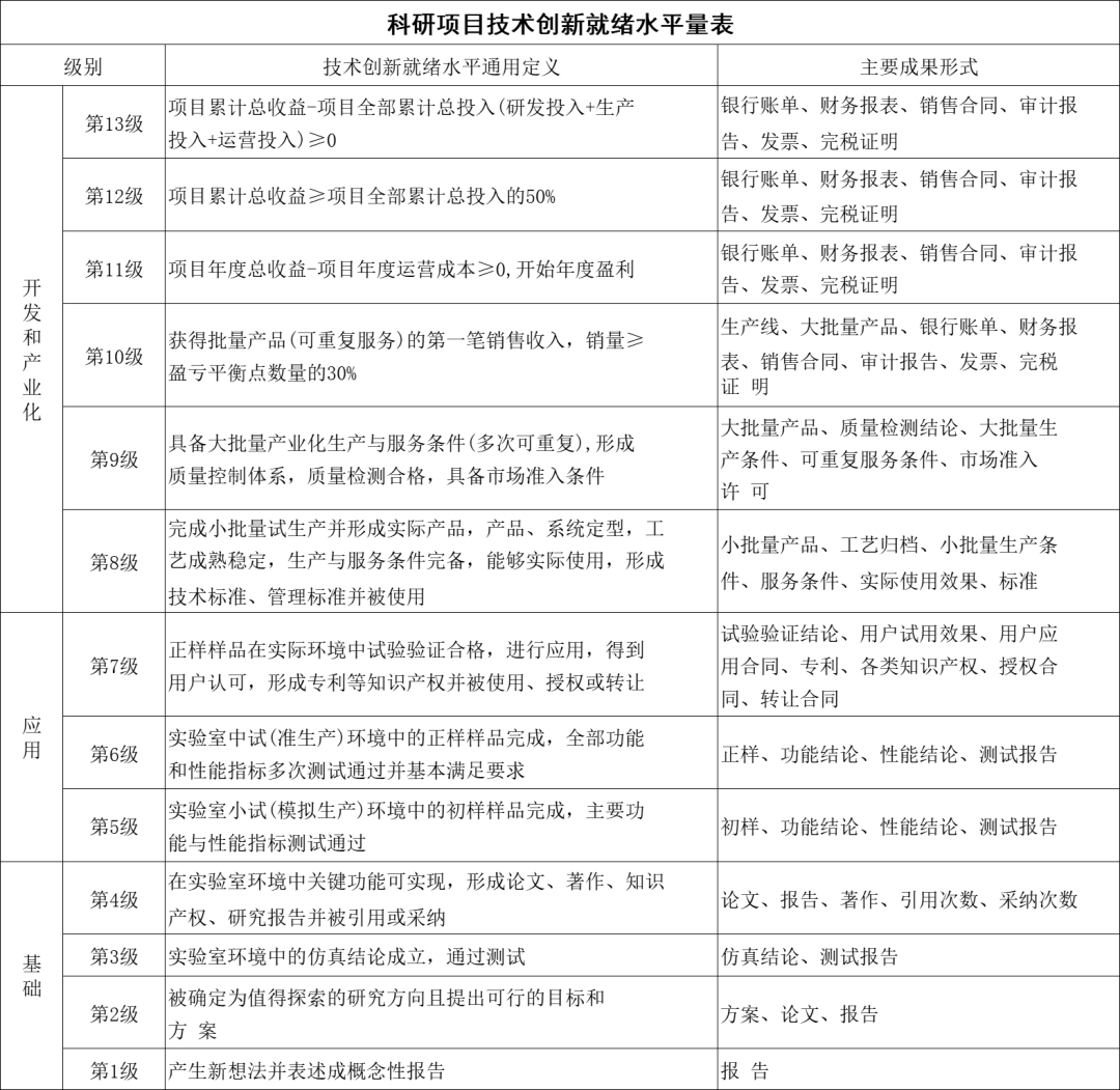
科技成果成熟度是科技成果评价的重要标准和内容之一,是指科技成果的技术水平、工艺流程、配套资源、技术生命周期等方面所具有的产业化实用程度。目前,成熟度评价主要通过国家和地方有关单位颁布行业标准及规范的方式来进行指导。2009年,原国家质量监督检验检疫总局、国家标准化管理委员会联合发布了《GB/T 22900—2009 科学技术研究项目评价通则》,该标准以技术就绪水平作为技术成熟度衡量指标,对基础研究、应用研究、开发研究三类项目分别制定了9个等级的技术就绪度量表,为实现对科技成果“量化”评价提供了理论依据。在此基础上,中国标准协会发布的《T/CAS 347—2019 应用技术类科技成果评价规范》和青岛市科技局发布的《DB 3702/ FW KJ 003—2017 科技成果标准化评价规范》,将技术成熟度原有的9个等级细化为13个等级。北京市科协、中国标准化研究院等单位联合发布了《T/BTSA 001—2016 科技成果转化成熟度评价规范》,以“技术先进性、外部支撑性和市场转化性”三个维度,从技术研发、技术人才等七方面共24个具体评价指标出发,建立了全面的科技成果市场化成熟度的评价体系。安徽省市场监督管理局发布了《DB34/T 3309—2018 科技成果评价 技术成熟度评价要求》,将科技成果成熟度划分为“基础研发、技术开发、产业化”三个阶段共9个等级,对各等级的标准进行详细描述,设置了明确的等级条件,提高了成熟度评价的实际操作性。2022年国家市场监督管理总局、国家标准化管理委员会发布了GB/T 22900—2022代替 GB/T 22900—2009,技术创新就绪水平分为13级,其中前9级与TRL相对应,属于技术研究开发阶段,后4级属于应用、产业化与商业化阶段。

医疗器械科技成果技术创新就绪度评价是对医疗器械科技成果进行评估和衡量的过程。它旨在评估医疗器械科技成果在技术上的可行性、市场需求、商业化潜力以及竞争优势等方面的准备情况,以确定其是否具备进一步发展和推广的条件。医疗器械科技成果技术创新就绪度评价通常包括以下内容:
(1)技术可行性评估:评估医疗器械科技成果所采用的核心技术是否成熟、稳定,并能够满足预期的功能和性能要求。
(2)市场需求评估:评估医疗器械科技成果在目标市场中是否存在需求,并分析市场规模、增长趋势、竞争格局等因素,以确定市场潜力和商业化前景。
(3)商业化潜力评估:评估医疗器械科技成果的商业化潜力,包括商业模式设计、盈利模式、市场推广策略等,以确定其商业化可行性和经济效益。
(4)竞争优势评估:评估医疗器械科技成果相对于竞争对手的优势和差异化,包括技术优势、知识产权保护、市场份额等方面的评估,以确定其在市场中的竞争地位。
通过医疗器械科技成果技术创新就绪度评价,可以帮助科技创新者和相关机构更好地了解和评估医疗器械科技成果的发展潜力和商业化前景,为决策提供依据,并制定相应的发展策略和措施。
中关村水木医疗科技服务集团在医疗器械领域具有专业的技术和经验,
可以帮助医疗机构进行医疗器械成果转化,并提供以下服务:
(1)技术评估和验证:可以对新的医疗器械进行技术评估和验证,包括对其设计、功能、性能和安全性等方面进行全面评估,确保其符合相关的法规和标准要求。
(2)临床试验支持:可以为医疗机构提供临床试验的支持,包括制定试验方案、招募研究对象、监督试验过程、分析试验数据等,确保试验的科学性和可靠性。
(3)质量管理体系建设:可以帮助医疗机构建立和完善质量管理体系,包括制定标准操作程序、培训医务人员、开展内部审核和改进活动等,提高医疗器械成果的质量和可控性。
(4)法规咨询和合规评估:可以为医疗机构提供医疗器械法规的咨询和解读,帮助医疗机构了解和遵守相关的法规要求,并进行合规评估,确保医疗器械成果符合法规的要求。
(5)市场准入支持:可以为医疗机构提供市场准入支持,包括制定注册申请文件、协助进行技术审评和临床试验报告的审核等,帮助医疗器械成果进入市场并获得批准。
来源:中关村水木医疗
声明:转载的目的在于传递及分享更多信息,如涉及侵权,请及时联系我们,谢谢!
医工融合创新中心编辑:蒋琴(实习生)
医工融合创新中心审核:朱宗达
欢迎关注医工融合创新中心公众号,一起探讨学习交流。

